
桌面版知识产权管理系统
最新功能演示(注册开权限可用)
网址:https://patunion.com
安装文件:公众号后台回复"exe"
一、引言
“
随着人工智能技术的飞速发展,大语言模型已经成为推动各行各业革新的关键力量。这些模型通过深度学习和海量数据训练,展现出了惊人的语言理解和生成能力。在知识产权这一专业领域,大语言模型的应用尤为引人注目,它们正逐步改变着知识产权的管理、保护和商业化方式。
在知识产权保护日益成为创新驱动发展核心的当下,文本的理解和分析成为了一项至关重要的工作。利用先进的自然语言处理技术,能够快速解析专利文本,提取关键信息,并对其进行深入分析。它不仅能够辅助专家进行专利的初步筛选和分类,还能在专利复审或无效案例中提供更多的支持。
本次,通过Pat助手这一创新工具的尝试,是大语言模型在知识产权领域的探索,通过思考如何更好地利用这些工具,提升工作效率,增强决策的准确性。
同时,为使用更加便捷,由大佬帮忙做了可桌面安装的exe文件,可以让大家更方便的使用。
“

二、Pat助手介绍
“
在本次产品更新中,我们对pat助手进行了显著的增强,使其能够更加深入地理解并处理专利文档。这一进步得益于大语言模型的强大支持,它为我们提供了一种全新的方式,以更自然、更高效地与文档进行交互。
侃侃而谈功能通过集成大语言模型,现在能够更加流畅地辅助您的日常工作。无论是快速获取信息还是深入探讨特定主题,Pat助手都能够提供及时、准确的响应,极大地提升了工作效率。


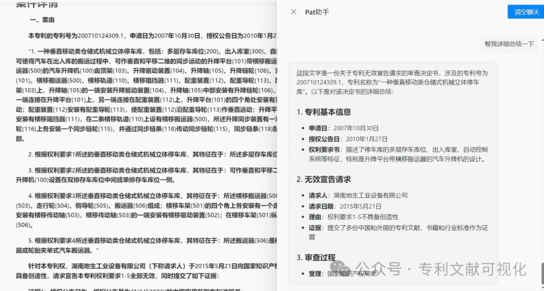
无效查询及总结示例


专利查询及总结示例
无效查询和专利查询功能经过优化,现在可以通过聊天窗口直接查询文档的详细信息。这一改进不仅简化了操作流程,而且使得用户能够更加方便地与 侃侃而谈 功能相结合,实现无缝的信息检索和交流体验。

此外,我们引入了无效问答功能,这标志着我们向构建一个全面的知识产权专题知识库迈出了坚实的一步。通过这一功能,pat助手能够利用其先进的语言处理能力,为用户提供有关专利无效性的深入分析和解答。这不仅包括对现有法律框架的解读,还涉及对案例法的分析,以及对市场趋势的洞察。
我们的目标是通过pat助手,为知识产权专业人士提供一个全面、智能的工具,帮助他们更好地导航复杂的法律环境,保护和利用他们的创新成果。随着我们不断推进知识库的构建,pat助手将变得更加强大,成为您在知识产权领域的得力助手。考虑问答稳定性及模型收费的问题,本次试用开通500使用权限,以用户编号为准,后续待定。
当然Pat助手不只有文本功能,还能教我们登录网站呢,算彩蛋功能吧,哈哈哈哈,看看谁能实现呢。

“

三、 exe桌面应用
“
在致力于提升体验的道路上,我深知技术的进步不应止步于功能的实现,更应关注在使用过程中的每一个细节。尽管网站提供了便捷的复审查询和无效查询功能,但我们在使用浏览器时仍面临着一些挑战:频繁打开的多个网站窗口不仅使得查找特定页面变得繁琐,而且一旦不慎关闭了重要页面,重新打开的意愿也随之降低。

然而,大佬帮我将应用封装成exe文件,操作体验得到了质的飞跃。现在,我使用过程中的第一直觉反应是“丝滑”。通过exe格式的应用,用户不再需要在众多繁杂的网页中寻找特定的服务,而是可以像打开一个Word文档一样,轻松地保留并随时访问所需的窗口。

这一转变不仅简化了使用流程,也极大地提升了工作效率。我们现在可以更加专注于特定的工作,而不是被技术操作所困扰。我希望通过桌面应用的实现,能为大家提供更加直观、高效、愉悦的使用体验。
“

四、 结语
“
有人问,我作为一个程序猿为啥要干IP,但事实是我是一个IP工作者,兼职程序猿。在本期的视频中,我展示了许多正在开发中的功能,它们虽然尚未完全成熟,但每一步进展都凝聚了我的心血和努力。我深知,系统在使用过程中可能会遇到一些意料之外的问题,我对此表示诚挚的歉意。同时,尽量确保复审查询和无效查询功能能够稳定地服务于每一个人。
原本计划借助知识产权日的热度来推广我的应用,遗憾的是,心有余而力不足。但值得高兴的是,我的公众号获得了更多的关注和支持。每一次新增的关注都是对我的工作的认可和鼓励,我对此深表感激。感谢每一位关注者,是你们的支持让我有动力不断前行,继续在知识产权的道路上探索和创新,当然也期待大家的帮助与合作。
关注公众号后台回复"exe"获取安装文件,注意仅供自己使用哦。

“



希望每一个伟大的、具有探索精神的研究,
对于任何人来说,
在世界上的任何地方,
都应该可以自由不受阻碍的访问。


— 加我开权限 —
往期推荐
code/s?__biz=Mzg5NzA1ODQ4Ng==&mid=2247484234&idx=1&sn=7158ccf18a1424d6caaecd6c692f36a2&chksm=c076d093f70159854677a21392d9b6ee980e82bc5c50724f1c3a6cee0a5fb90347ab42cc3e44#rd