【营销数字化】大数据时代的电商营销:精准定位与个性化推荐

        众所周知,数据已经是一股重要的推动力量,也早已提升到国家战略层面。今天还看到一个最新的新闻,各地已经开始对数据出境进行更严格的管控了。

【营销数字化】大数据时代的电商营销:精准定位与个性化推荐

       各行各业都在各自的领域不断发掘数据价值。一方面,通过分析数据,企业可以做出更加精确的盈利决策;另一方面,通过各种信息流和沟通渠道以及算法模型的加持,商家可以利用数据分析的成果预测以及引导消费者的行为,这方面互联网平台尤为领先。电商零售能获取并持续累积海量的消费者数据,并由此建立起特有的消费者画像,挖掘他们的痛点,预测消费者购买行为。

【营销数字化】大数据时代的电商营销:精准定位与个性化推荐

        在目前这种流量见顶,各平台卷无可卷的境地下,消费者选择权很大的时代,做电商已经不能局限于单一电商平台,甚至不同类型的电商平台都已经完全没有了界限,什么种草平台,码文章的平台不仅买货都早已开始直播了,公众号文章里面都嵌入了售卖书籍等“电商行为”了。

       如果我们只是针对某个平台数据,那么现在每个电商平台都有相应的数据平台,足以支撑使用了。比如淘系的官方平台生意参谋、字节系的官方平台巨量引擎等这类已经完全够用了,别说用了,看都已经看不过来了。

【营销数字化】大数据时代的电商营销:精准定位与个性化推荐

       万变不离其宗,电商的本质还是零售,零售的本质还是“人货场”,还是围绕着消费者的需求开展。在当下,数据正以不可阻挡的形式影响和改变着电商的发展和节奏。

【营销数字化】大数据时代的电商营销:精准定位与个性化推荐

【营销数字化】大数据时代的电商营销:精准定位与个性化推荐

我们先看看我们这个时代的用户哪里来:

【营销数字化】大数据时代的电商营销:精准定位与个性化推荐

有什么特征:

【营销数字化】大数据时代的电商营销:精准定位与个性化推荐

【营销数字化】大数据时代的电商营销:精准定位与个性化推荐

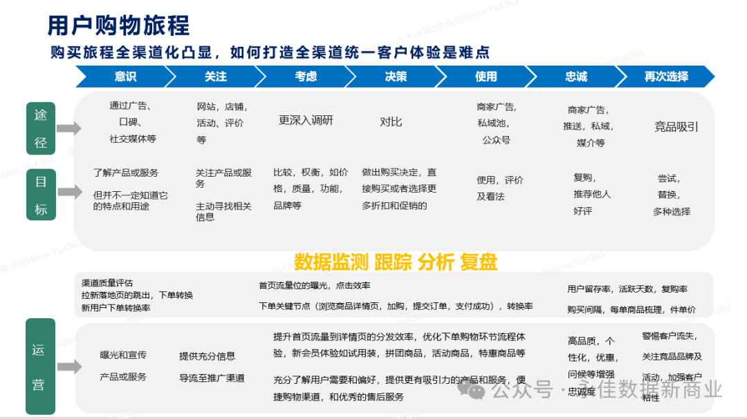
再来看看用户的购物旅程:

【营销数字化】大数据时代的电商营销:精准定位与个性化推荐

用户成长旅程:

【营销数字化】大数据时代的电商营销:精准定位与个性化推荐

如何基于数据洞察用户的需求呢?

【营销数字化】大数据时代的电商营销:精准定位与个性化推荐

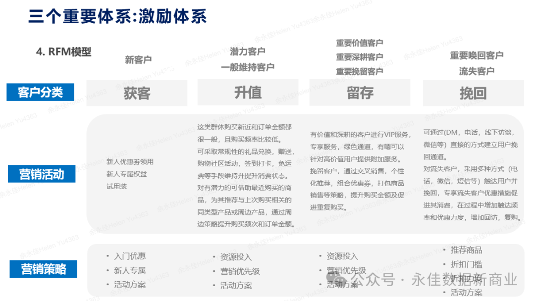
把握住三个体系:

【营销数字化】大数据时代的电商营销:精准定位与个性化推荐

接下来通过数据来运营:

       从数据指标的角度,电商的指标也不亚于财务指标的繁多,见前文章有列举过部分。【财务数字化连载】转转转,周转率把我转晕了

【营销数字化】大数据时代的电商营销:精准定位与个性化推荐

运用在用户运营上的模型非常多:

【营销数字化】大数据时代的电商营销:精准定位与个性化推荐

有2个经典的数据模型在电商领域是最高频使用的。

【营销数字化】大数据时代的电商营销:精准定位与个性化推荐

【营销数字化】大数据时代的电商营销:精准定位与个性化推荐

【营销数字化】大数据时代的电商营销:精准定位与个性化推荐

【营销数字化】大数据时代的电商营销:精准定位与个性化推荐

      这2个模型都已经不能用excel来跑了,得需要Power bi等BI工具,或者直接上系统。

    关于电商运营还有很多的细节和内容工作要做,这里不细细展开了,都放在excel表格中了。有需要的联系获取。

【营销数字化】大数据时代的电商营销:精准定位与个性化推荐

【营销数字化】大数据时代的电商营销:精准定位与个性化推荐

      当然明确了用户在哪里,有什么特征,需求是什么,成长在哪里,我们数据运营的最终目的是为了制定策略从而实现业绩增长。不要沉迷做可视化看板,能够交给系统的交给系统。【数据分析】不要迷失在可视化看板中

(一)了解消费者行为
通过分析消费者的浏览行为、购买历史和搜索关键词等数据,企业能够深入了解消费者的需求和偏好。

(二)优化营销策略
根据数据分析的结果,企业可以制定更有针对性的营销策略,包括个性化推荐、定向广告投放和促销活动设计等。

(三)提升销售转化率
利用数据分析,企业可以发现购物流程中的瓶颈和障碍,从而优化页面设计、提高产品推荐的准确性。

    好了,尽量少长篇大论,最后分享一下我绘制的关于整个用户运营的全景图。

【营销数字化】大数据时代的电商营销:精准定位与个性化推荐

      当然我还收藏了很多关于各平台运营知识地图,这些都帮助我们构建整个运营体系,结合数据分析运用合适的方式操盘,来实现业绩增长。

【营销数字化】大数据时代的电商营销:精准定位与个性化推荐

最最后推荐大家读这本书。

【营销数字化】大数据时代的电商营销:精准定位与个性化推荐

最最最后分享一段话。

【营销数字化】大数据时代的电商营销:精准定位与个性化推荐


先交朋友,后谈业务。


我是谁:立志做摄影界数据最溜的,数据界段子写得最好的,段子界跑步最厉害的,跑步界文章写得最赞的,文章界厨艺最哇塞的。

服务内容:永佳数据新商业,为您量身定做数字化解决方案。

培训服务:

企业数字化转型战略执行

数据驱动业务:从战略到落地 

数据资产入资产负债表培训

大数据时代的精准营销 | 财务数字化 

释放现金流之供应链数字化

咨询服务:

企业数据治理 | 数据体系搭建

经营报表体系设计

数据模型设计 | BI系统建设咨询

【营销数字化】大数据时代的电商营销:精准定位与个性化推荐

【营销数字化】大数据时代的电商营销:精准定位与个性化推荐

业务范围:立足上海,走遍全国,走向世界。

返回:【营销数字化】大数据时代的电商营销:精准定位与个性化推荐

本文由“公众号文章抓取器”生成,请忽略上文所有联系方式或指引式信息。有问题可以联系:五人工作室,官网:www.Wuren.Work,QQ微信同号1976.424.585