AI 大模型(LLM)、智能体(Agent)、知识库、向量数据库、知识图谱,RAG,AGI 的不同形态愈发显现,如何将其动态组合,凸显其强大爆发力!!!
接下来,我们介绍通过 Kimi 进行功能增强?使得我们的 Bot 具备一键生成图片、PPT 编写、PDF 制作... ...


我们在 Coze 在线平台-【个人空间】,点击 Bot【译点架构圈】:
https://www.coze.cn/sign?redirect=%2Fstore%2Fbot
接下来,选择 moonshot(128k)模型:

这里,可以根据实际需要选择【多轮回复】以及回复的长度限制:



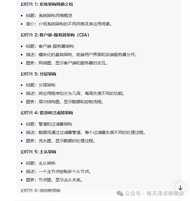
生成常见的系统架构风格-架构设计图,给出一张图片即可

帮我生成一篇包含以上架构风格的完整PPT。



根据上面的架构风格,制作一篇常见系统架构风格的PDF文件*温馨提示*
总结:机器人功能增强五步曲
第一步:注册并登录 Coze 平台
首先,你需要在扣子 Coze 的官方网站上注册一个账号,并完成登录。这个过程非常简单,只需要填写一些基本信息,就可以拥有一个属于自己的账号。
第二步:创建机器人项目
登录,你可以在平台上创建一个新的机器人项目。在这个过程中,你需要为机器人取一个名字,并选择相应的模板。扣子 Coze 提供了多种模板供你选择,包括客服机器人、营销机器人、教育机器人等,你可以根据自己的需求选择合适的模板。
第三步:配置机器人-大模型、功能
在创建好项目后,你就可以开始配置机器人的功能了。通过扣子 Coze 的零代码编辑器,你可以轻松添加各种功能模块,如语音识别、自然语言处理、数据库查询等。这些模块都经过了优化和封装,你只需要简单地拖拽到编辑器中,并进行必要的配置,就可以实现相应的功能。
第四步:添加机器人-选择插件
配置好模型后,可以对机器人进行功能增强。同时,你还可以根据实际效果,对机器人的所选插件进行调整,使其更加符合你的需求。
第五步:发布、部署机器人
当机器人训练和优化完成后,你就可以将其发布和部署到实际场景中了。扣子 Coze 支持多种部署方式,包括集成到企业网站、APP或第三方平台等。你可以根据自己的需求选择合适的部署方式,让机器人为你提供实际的服务。
通过以上五个步骤,你就可以通过扣子 Coze 在线平台,轻松实现从零到一搭建【一站式内容生成 Bot 机器人】。无需编程知识,只需简单的拖拽和配置,你就能拥有一个功能强大的机器人助手,为你的工作和生活带来便利和效率!
>>>后台回复:AI,获取专栏实操指南分享<<<
>>> 预告:一站式内容生成 AI 分享即将来袭 <<<
往期文章参见->
数据报表 | 通过生成式 AI 工具进行 SQL 数据统计分析
返回:增强版 Kimi:AI 驱动的智能创作平台,实现一站式内容生成(图片、PPT、PDF)!
code/s?__biz=Mzg3MTIyNDA3Mg==&mid=2247499854&idx=1&sn=f721aee967b8c86df5319629d101032f&chksm=ce834629f9f4cf3f78c4415974e84eb5f8a67f76c38cf109bf16256c936778b802e7993b24d8#rd