嗨,我是资料君。
前段时间我分享了做新手自媒体的15步骤,很多伙伴后台反馈非常实用,如果是新人开始做自媒体,我推荐你去阅读一下。
今天我们重点聊的是短视频内容创作技巧。
在当今抖音短视频潮流中,创作和呈现成为决定一个视频是否优质的关键因素。
通过分析抖音热门视频数据,我们发现优质短视频具备以下六个条件,它们在创作和呈现方面各有侧重,共同构成了吸引用户眼球的独特魅力。
我们团队服务过100个IP的内容写作和起号,也总结了一些经验,因为对于知识付费这块的咨询会比较,今天重点就以知识付费领域的脚步写作技巧来分享。
这篇文章有点长,可以先收藏再慢慢看。
一:呈现方式
01 探索知识
——揭秘优质知识短视频的制作秘诀
优质知识短视频的成功并非偶然,它们背后蕴藏着一系列制作要点,从内容的深度到情感的共鸣,都是不可或缺的关键。
以下是必备条件之一:短视频创作方面的关键要素。
①内容价值:
知识类视频与其他娱乐内容相比,常常面临着浏览量较少的挑战。
为了让用户感受到内容的价值,必须在极短的时间内为其提供丰富的信息。
这意味着视频需要为观众提供实用的知识,解决他们的疑惑或问题,从而让用户获益匪浅。
如果视频只是泛泛而谈,缺乏针对性,很可能被用户忽略。
要有持续不断地技巧就是连载,像连续剧一样。
②人设特色:
塑造出独特的个人形象和声音,让观众对你的账号产生认同感和好感,是成功的关键之一。
这可以体现在价值观的传递上,例如树立一个与时间做朋友的价值观,或者通过口头禅如“快行动起来”来深植在用户心中,保健养生如减肥类的知识付费导师用得比较多。
③情感共鸣:
视频内容需要引发用户的情感共鸣,让他们能够理解并接受视频所传达的信息价值。
在知识类内容中,常常可以调动恐惧、渴望和责任感等情绪,从而激发用户的共鸣和行动。
举例来说,通过引发恐惧情绪,提醒用户忽视健康可能带来的后果;通过唤起渴望,鼓励用户积极学习以获得更好的未来;通过激发责任感,督促用户履行相应的角色。
这类是各类知识付费、情感导师、家庭教育导师最常见的玩法。
优质知识短视频的制作离不开这些关键要点,在创作过程中巧妙运用这些要素,将极大提升视频的吸引力和影响力。
02视觉奇观
——探究短视频呈现的独特之处。
在短视频的呈现方面,创意、时效性和开篇吸引力是制作优质视频不可或缺的要素。
①独特创意形式:
创意形式能够以新颖吸引人的方式表达内容,使观众感到耳目一新,避免了枯燥和单调。
例如,运用动画展示知识点,为观众呈现生动形象的画面,尤其适合亲子教育类内容;

或者借助影像资料来辅助讲解,展现真实而权威的证据,特别适合职场知识内容的传达。
②时效把握:
紧跟时事热点或用户需求,提供及时相关的信息是至关重要的。
如这几天,河北省邯郸市肥乡区初一学生王某某被杀害,也引发了广大网友对孩子教育的重视。

可以关注热点事件,从知识角度进行分析评论;收集用户反馈建议,根据用户兴趣进行内容筛选优化;或者观察市场趋势、行业变化,从知识角度进行预测展望。
③吸睛开篇:
开篇要能够在前三秒钟激发用户兴趣,争取留住他们的注意力。
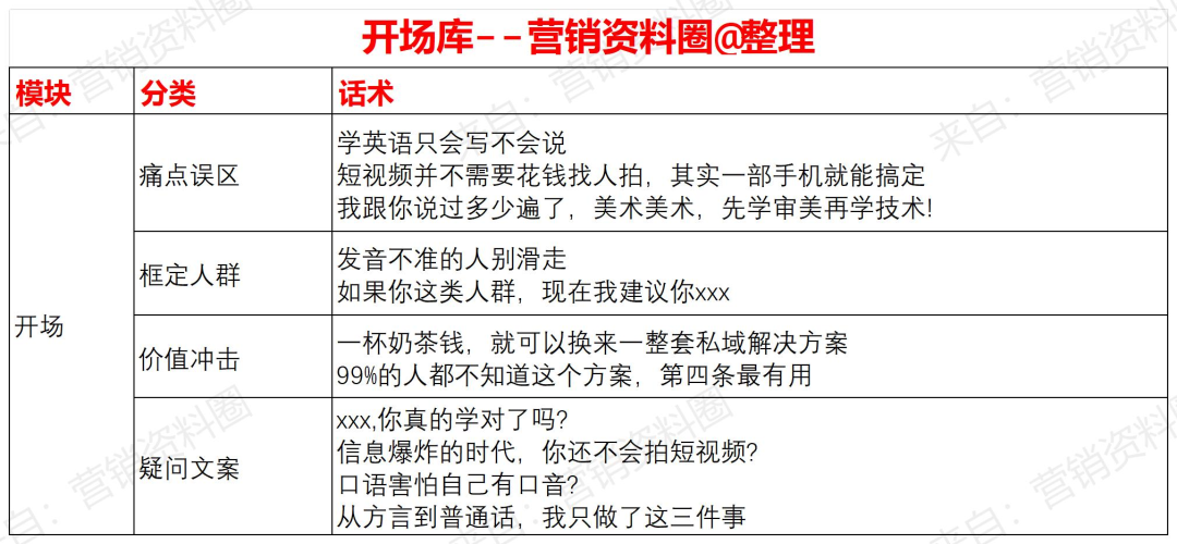
这可以通过一个吸引人的标题、一个有趣的开场、一个惊人的数据等方式实现,如下面图关于学习英语的知识付费短视频内容。

优质短视频的呈现不仅仅是内容本身,更需要在形式和时效性上做到创新与及时。
只有这样,才能吸引更多观众的眼球,让他们产生更强烈的共鸣和互动。
二、短视频脚本万能公式
资料君通过以往经验总结,视频平台的用户对1-3分钟的短视频内容需求高于平台供给,这意味着制作者需要考虑如何在有限的时间内融合精简与深度。
如,我们服务过非常多的讲师IP,讲师带课短视频的核心目标是结合自身的强大IP和专业属性,当然也要与营销元素相结合,在产品背书的影响下推动转化,从而与同行产品拉开信任度的差距。
在这个步骤我们最好是分类搭建好短视频文案话术资料库:
01 建立开场文案:
好的开头能够吸引观众的注意力,让他们愿意继续观看下去。这可以通过讲述粉丝的痛点误区、引发共鸣。
如,突破固有认知,用手机拍摄短视频无需高昂成本;
如,明确框定人群,想无压力减肥的人千万别滑走;
如,通过价值冲击,一杯奶茶钱可以换来一整套私域SOP方案;
如,使用疑问方式痛击弱点,如你为什么不敢上台讲话…
…………
02 建立人设文案:
大家有没有发现,我们看一个内容第一时间更关注是谁在讲,观众更而不是讲了什么。因此,建立强有力的人设至关重要。
IP人设的内容我在个人IP打造的环节就重点讲过,打造人设有三要素:
如接地气(通俗易懂):我们开篇不要说太过高深的话,或者太有逼格的话,这句话怎么理解,很多传统导师一做线上就失败,就是因为一上来就夸自己读了多少本书,现在有几千个学员,收费咨询要几百万,正常人来说,第一时间就会想你是个忽悠,可能会觉得你太过装了;
就像我自己刚刚毕业,也喜欢和崇拜那些经常飚英文人,当时老板觉得我就是个理论派,跟我聊天也费劲,不得不说这都是成长经验。
在线上你想获得小白的认可,你就得接地气。
如真实(个人故事、外在形象):可以以跌宕起伏的励志经历作为人设内容,让观众更贴近你的的成长历程,觉得你真实可靠。
塑造真实人物也需要瞄准你的用户群体,一定要学会放低姿态和身份去理解用户群的需求,站在用户角度去发声,才能让觉得你真实;
我之前就刷到过一个医护人员转型做育儿讲师,她的指甲盖非常长,还在滔滔不绝说,一定要倡导母乳,婴儿皮肤,我发现评论区就更多是吐槽她外在形象的,很多时候我们站在用户角度去思考。
如专业水平:水平更多就是通过自己服务过的案例或者各类经验总结。
如,健康养生老师可以将身材转变的过程制作成视频,并配以混剪及文案,塑造自己的形象。
03建立干货与案例文案:
干货的呈现能够激发观众的痛点和需求,再提出解决方案。
例如,通过展示各行各业的学员成功案例,让观众相信购买课程就可以达到相似的水平。
04建立鱼饵文案:
视频结尾要进行系统总结,并设计高性价比的引流品,如电子书等,以引导观众进入私域,进一步进行互动和推广。
√ 设计一个高性价比的引流品如电子书
√ 短视频里植入引流品
√ 行动指令让观众看评论区
√ 置顶评论跳转私信或抖音粉丝群
√ 私信或小号在粉丝群导流私域
…………
在制作短视频脚本时,以上分类库的建立将为新手提供了一套行之有效的方法,有助于他们更加高效地创作出吸引人的内容,从而与观众建立更紧密的联系。
每个行业领域都会有一些资料包和报告,我们可以收集起来,吸引粉丝来关注我们,然后再把这些资料发送给粉丝。
比如做养生抖音知识账号的,养生操文档都是你引导粉丝进入你私域的诱饵。
另外两个鱼饵是低价产品或课、也可以是一本自己的电子书,这些都可以引导粉丝进入你私域。
以上4个部分的内容,我们也有成套的工具在爆款文案SOP里,有兴趣也可以去看看。
三、起号与热点攻略
这个部分最关键的是匹配话题与标签,提升优质视频曝光度。
要让短视频内容上热门,关键在于两个因素:
①是账号的权重,
③是在短时间内获得大量用户的浏览、点赞、转发和评论。
因此,在发布短视频之前,我们需要先提升账号的权重,让视频有更高的曝光度。
下面是三个关键步骤:
1)新号发布前需要养号
养号的目的是提升账号权重,使得作品审核时间短、发布成功几率大,同时还能够精准定位目标用户,获得更多的自然流量。养号成功的标准是第一条视频播放量达到500以上。
养号周期一般为3-7天,期间需要完成3个核心动作和五个注意事项:
①使用实名手机号注册登陆,可选第三方账号注册。
②完善账户资料,越详细越好,但避免打广告。
③在抖音中搜索与你想发布内容相关的视频,关注、点赞、评论、转发。
注意事项包括不要频繁登陆登出账号、不要使用模拟器、不要大量点赞等。
2)记住视频的发布频次和时间点
在第一部分内容中已经提到,最好的发布频次是每天2条,每周更新14条。
至于具体的发布时间,结合观众群体的刷抖音习惯和行为状态,选择最适合的时间点。
一般来说,午饭前后、下午下班后和晚上8-10点是比较适合的发布时间段。
发布时间技巧我之前也做过详细的讲解:
3)学会匹配话题与标签,提升视频曝光度
要让短视频快速上热门,可以通过两种方式:
自然流量传播和付费流量投放。
①自然流量传播:
资料君在同城起号里很详细的讲过如何个自己账号打上标签,也就是选择标签关键词,如果你是新粉可以关注我去看看。
不管你是做什么账号,都要学会选择关联内容关键词和精准的内容标签,系统会根据你设定的标签推送相关内容给精准用户群体。
同时,关联热门话题与线上挑战活动,加强曝光度。
②付费流量投放:
观察视频综合数据,若在6小时内达到一定播放量和互动率,可考虑投放抖音广告(dou+),以提升视频的推广效果。
综上所述,匹配话题与标签,选择合适的发布时间点,以及合理利用自然流量和付费流量,将有助于提升短视频的曝光度和热度,从而更好地吸引观众注意力。
为了让你更好写好爆款内容,我也圈内好友准备了一个内容资料包如下:



本资料为付费圈资料包有30多套内容,需要可以私信liuS0083领取。
除此之外,新人学习短视频,我建议你可以去看看我分享的抖音运营规则和短视频分镜镜头脚本两篇干货内容可以去看看:
如果你也想了解视频脚本内容写作、或者线上IP打造的问题,也可以私信资料君lius0083咨询,我们团队也可以代运营、代写各类视频脚本。
以上就是我今天的分享,喜欢可以收藏转发哦,下期我会重点说说拍摄技巧的干货知识。
之前我也分享过微博、公众号、小红书、抖音等多个自媒体平台的运营方案流程,有需要的新伙伴可以点关注,去看看文章。
以上就是今天分享的全部内容。在文末精选板块中有自媒体运营多篇干货内容,推荐你去阅读。
感谢你的阅读,如果喜欢,可以持续关注我,会陆续为你更新更多干货小知识。
文中资料部分是网络整理,如有侵权可联系删,仅供学习参考。
自媒体运营干货更新中:
(下面精选部分,点击文字即可跳转到文章)
我是资料君,0-1品牌孵化,私域/直播运营陪跑,代写文案/各类脚本,代找各种资料。
感谢你的阅读,喜欢我们的内容可以加到圈子里来深度学习和交流哦,也可以右下角帮我点“点赞”,点“在看”,或分享朋友圈哦,祝愿帮我互动的伙伴,财源滚滚,福气旺旺。
code/s?__biz=MzkxMTQ5OTM0MA==&mid=2247510506&idx=1&sn=0ef04d4353e6de68a7dc9941e4648cc5&chksm=c119a0c9f66e29df136c8921625a5898018f9f5c249c7ad3d77dcdb3efc514b80b52158664cd#rd